







Brand:
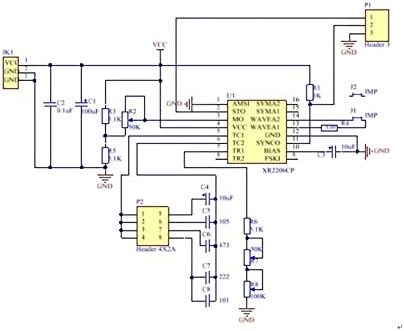
Kit per un generatore di segnale per generare oscillazioni d'onda sinusoidale, triangolare e quadra. Il modulo è alimentato tramite una presa DC 9-12V e può essere alimentato anche da una batteria da 9V.
EAN:
Categorie
Segnali e toni
