

















Brand:
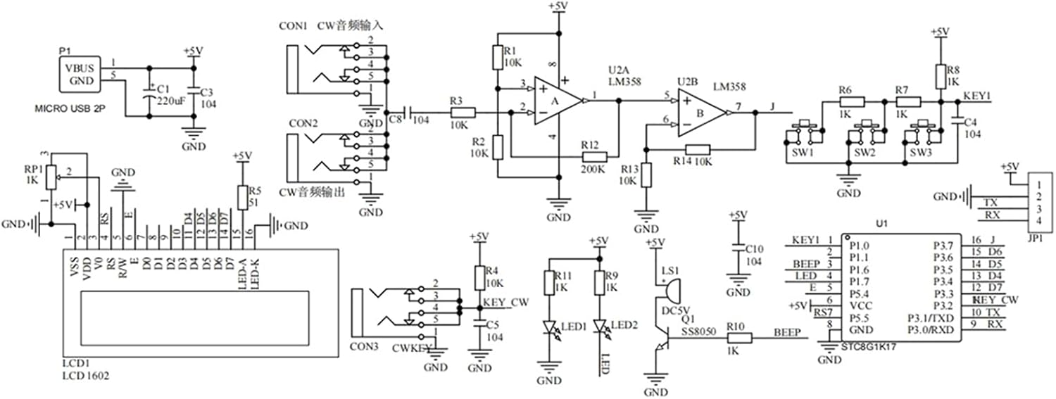
Perfetto per appassionati elettronica fai-da-te, studenti, insegnanti e appassionati radio che desiderano esplorare comunicazione in codice morse e migliorare le proprie capacità tecniche. Velocità decodifica regolabile, suoni analogici dei cicalini e commutazione libera della voce, che rende facile comprensione apprendimento del codice Morse. versione aggiornata dei decodificatori del codice morse ha layout ottimizzato del circuito stampato e dei componenti, migliori aggiornamenti delle funzioni installazione, operazioni più semplici e convenienti, supporto per decodifica radio, connessione esterna della chiave, decodifica diretta del codice morse ricevuto radio in caratteri. Tuffati nel mondo del codice morse con i nostri decodificatori codice morse, progettati per migliorare tua comprensione dei circuiti elettronici e migliorare le abilità pratiche attraverso saldatura pratica e debug. Questo non decodifica i segnali morse dispone anche funzione trasmissione dei segnali, che lo rende adatto principianti che agli appassionati elettronica esperti.
EAN:
